BERUFSSCHULE BS1IN

Home

❯

Übungen Geschäftsprozesse Zeichnen BGWP

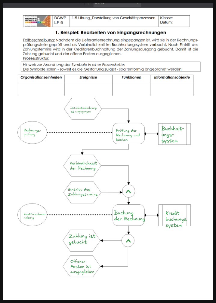
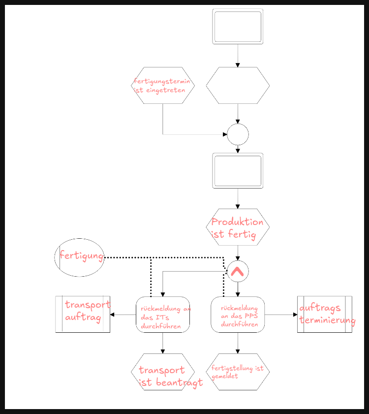
Übungen Geschäftsprozesse Zeichnen - BGWP

Oct 22, 20251 min read

BS1IN BGWP Grünig BW2


Graph View

Backlinks

  • index

Created with Quartz v4.5.2 © 2025

  • GitHub
  • Discord Community